ZARZĄDZANIE ZAKUPAMI – ZAMÓWIENIA, APLIKACJA ZAMÓWIENIA

Skróć czas realizacji zamówień
nawet o 30%

Sprawnie zarządzaj dokumentami i akceptacjami, ustaw automatyczne powiadomienia, monitoruj status zlecenia w czasie rzeczywistym – a to wszytko na dowolnym urządzeniu!

Zarządzanie zakupami – zwiększ oszczędności

Świadomie zarządzaj zakupami, ustal kryteria doboru dostawców, wybieraj najlepsze oferty i najkorzystniejsze ceny

Zlecaj zakupy szybko i wygodnie

Za pomocą kilku kliknięć wypełnij gotowy formularz i złóż polecenie zakupu. Nie musisz już wypełniać papierowych wniosków i wysłać e-maili. System automatycznie podpowie Ci dane dostawcy i wyśle powiadomienie do odpowiedniej osoby!

Wyeliminuj pomyłki i nieprawidłowości

Zwiększ kontrolę nad obiegiem dokumentów dzięki czemu zapewnisz przestrzeganie firmowych zasad realizacji zamówień

Kontroluj realizację zamówień

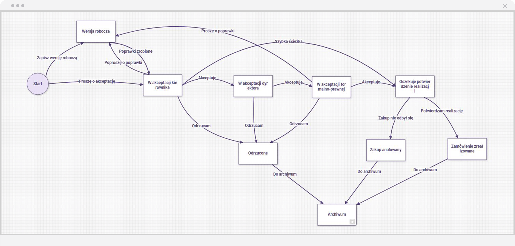
Aplikacja, która pozwala w elastyczny sposób, graficznie definiować przebieg całego procesu biznesowego. Dopasuj system do organizacji, a nie na odwrót!

Organizacja działu zakupów – podejmuj lepsze decyzje

Wygodnie wysyłaj zapytania do dostawców i porównuj oferty. Przejrzyj też historię i statystyki zamówień. Pozycjonuj dostawców i wybieraj najkorzystniejsze ceny!

Zarządzaj zamówieniem tak, jak chcesz

Przydzielaj dostępy, akceptuj i dodawaj komentarze dla swoich współpracowników, do których wniosek ma trafić. Usprawnij komunikację bez konieczności wysyłania dodatkowych maili!

Przekonaj się, ile możesz zyskać dzięki digitalizacji!

Aplikacje biznesowe tworzone na platformie Qalcwise to pierwszy krok w kierunku digitalizacji oraz automatyzacji czasochłonnych procesów zachodzących w firmie. Ręczne przetwarzanie danych w postaci papierowych formularzy czy faktur generuje znacznie więcej błędów oraz pochłania zasoby czasowe pracowników, co przekłada się na dodatkowe koszta. Zarządzanie zakupami przy pomocy narzędzi Qalcwise pozwala uniknąć nieumyślnych pomyłek oraz przyśpiesza procesy związane ze sprzedażą.

Digitalizacja procesów związanych z organizacją działu zakupów skutecznie zwiększa wykrywalność nadużyć ze strony pracowników oraz redukuje prawdopodobieństwo wystąpienia nieprawidłowości w postaci nieumyślnych błędów. Chaotyczne przetwarzanie danych bez odpowiednich narzędzi może być przyczyną wycieku. Tego rodzaju incydenty są często przyczyną wypowiadania umów, ponieważ raz nadszarpnięte zaufanie jest znacznie trudniej odbudować. 

Automatyzacja powiadomień oraz monitoring stanu realizacji zleceń w czasie rzeczywistym przyczyniają się do poprawy efektywności pracy. Organizacja działu zakupów przy pomocy aplikacji Qalcwise umożliwia także łatwą analizę danych historycznych. Podejmowanie dobrych decyzji biznesowych w oparciu o nierzetelne dane jest niemalże niemożliwe, a z pewnością kosztowne. Precyzyjne statystyki umożliwiają dobranie najlepszej oferty dostępnej w danej chwili oraz uporządkowanie nieustannie zmieniających się dostawców.